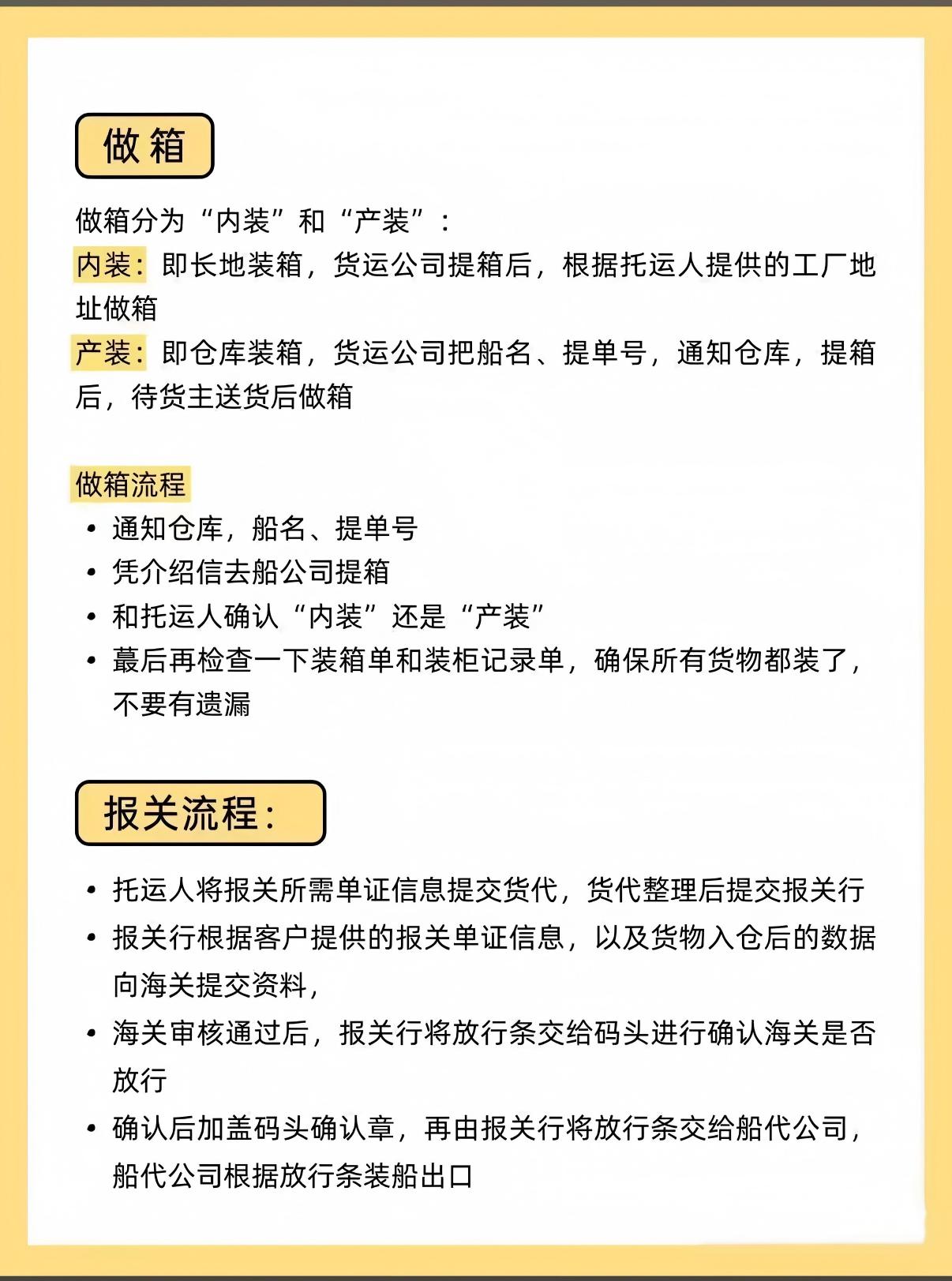
国际物流海运全流程分享 2026-04-08 行业动态 18 次浏览 对于从事外贸行业的小伙伴来说,国际物流海运流程的清晰掌握至关重要。今天就来给大家分享一篇国际物流海运的全过程建议收藏国际物流海运全流程1托运2订舱3做箱4报关装载5卸船6通知提货7清关8换单9提货