一次性讲清楚PI PO CI PL 的区别
一次性讲请楚PI、PO、CI、PL的区别
PI
Proforma Invoice·形式发票
卖家主动发给买家的非正式报价文件,把要卖的东西、价格、怎么交易列清楚,供买家参考。
CI
Commercial Invoice·商业发票
卖家发给买家(及海关、银行)的正式财务单据,相当于“货物的价目表+交易证明”,清关、付钱、记账都得用它。
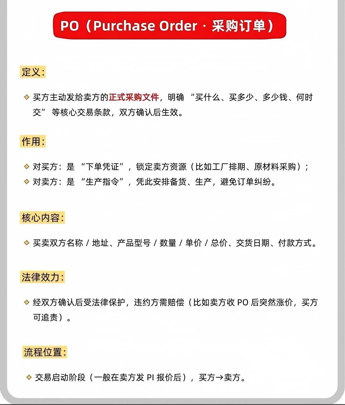
PO
Purchase Order·采购订单
买家主动发给卖家的正式采购文件,把要买的东西、价格、啥时候交货这些核心条款写清楚,双方确认后就有法律约束力。
PL
Packing List·装箱单
卖家发给买家(及物流、海关)的货物包装明细单,详细说明每个包裹里装了啥、有多少。





